一、引言
随着境内IPO各大板块注册制的改革,国防军工企业登陆资本市场的速度不断加快。由于国防国家安全等原因,涉军企业在IPO的过程中相比其他类型的企业具有一定的特殊性,其在信息披露、业务资质等方面均有着严格的行业监管要求,因此境内拟IPO涉军企业应当格外关注。
二、相关规定
(一)《涉军企事业单位改制重组上市及上市后资本运作军工事项审查工作管理暂行办法》(以下简称《军工事项审查办法》)
第二条 本办法所称涉军企事业单位,是指已取得武器装备科研生产许可的企事业单位。
本办法所称军工事项,是指涉军企事业单位改制、重组、上市及上市后资本运作过程中涉及军品科研生产能力结构布局、军品科研生产任务和能力建设项目、军工关键设备设施管理、武器装备科研生产许可条件、国防知识产权、安全保密等事项。
(二)《军工企业对外融资特殊财务信息披露管理暂行办法》(以下简称《信披管理办法》)
“对于涉及国家秘密的财务信息,或者可能间接推断出国家秘密的财务信息,公司及下属子公司对外披露时应当采用代称、打包或者汇总等方式,按照本办法的要求进行脱密处理;
对于无法进行脱密处理,或者经脱密处理后仍然存在泄露国家秘密风险的财务信息,军工企业应当依照本办法的规定,向国家相关主管部门或者证券交易所申请豁免披露。”
(三)《<首次公开发行股票注册管理办法>第十二条、第十三条、第三十一条、第四十四条、第四十五条和<公开发行证券的公司信息披露内容与格式准则第57号——招股说明书>第七条有关规定的适用意见——证券期货法律适用意见第17号》
涉及国家秘密或者其他因披露可能导致发行人违反国家有关保密法律法规规定的,发行人关于信息豁免披露的申请文件应当逐项说明:
1.申请豁免披露的信息、认定涉密的依据及理由;
2.相关信息披露文件是否符合有关保密规定和《公开发行证券的公司信息披露内容与格式准则第57号——招股说明书》要求,涉及军工的是否符合《军工企业对外融资特殊财务信息披露管理暂行办法》等相关规定,豁免披露是否对投资者决策判断构成重大障碍;
3.内部保密制度的制定和执行情况,是否符合《保密法》等相关法律法规的规定,是否存在因违反保密规定受到处罚的情形。
三、监管机构的审核关注要点
(一)监管问询中的常见问题

(二)案例简析
案例1.北京吉威空间信息股份有限公司
申报材料中因公司拟披露部分信息中包含国家秘密和涉军秘密,对部分客户/供应商、重大合同信息等通过代号形式进行披露,但未严格按照要求出具核查意见。同时,招股说明书风险提示部分提示“豁免披露部分信息可能影响投资者对公司价值判断的风险”。
请发行人及相关中介机构按照《上海证券交易所科创板股票发行上市审核问答》第16问的要求,说明信息披露豁免的理由和依据是否充分,并按要求重新提交相关专项报告。
反馈回复摘要:
(1)发行人属于涉军企事业单位。根据《军工事项审查办法》的要求,2021年6月,发行人取得国家国防科技工业局下发的《国防科工局关于北京吉威数源信息技术有限公司母公司首次公开发行上市涉及军工事项审查的意见》(科工计[2021]625号),原则同意发行人首次公开发行股票并上市。
(2)根据《信披管理办法》的规定,2021年7月,发行人取得国家国防科技工业局下发的《关于北京吉威数源信息技术有限公司母公司上市特殊财务信息豁免披露有关事项的批复》(科工财审[2021]665号),同意发行人对相关特种行业资质、优惠政策等豁免披露,对部分军工项目合同、涉及供应商及客户名称等信息脱密后披露。
综上,发行人已按照相关法律规定就本次发行上市取得了军工事项审查和信息披露豁免批复。
案例2.瑞可达(股票代码:688800)
招股说明书披露:公司2014年获得武器装备科研生产单位保密资格和武器装备科研生产许可证,公司于2019年获得装备承制单位资格证书。防务连接器项目已完成项目验收工作。
请发行人说明:公司产品历史上或报告期内是否涉及军品业务,如是,请补充披露相关情况,本次申请的审批程序及信息披露是否符合相关规定;如否,结合行业情况说明公司是否拟进入军品领域,相关业务拓展和订单获取方式等。
反馈回复摘要:
(1)公司的连接器产品不在武器装备科研生产许可目录中,根据《武器装备科研生产许可管理条例》,公司无需取得武器装备科研生产许可。
(2)根据《军工事项审查办法》,涉军企事业单位是指已取得武器装备科研生产许可的企事业单位,涉军企事业单位在履行改制、重组、上市及上市后资本运作法定程序之前,须通过国防科工局军工事项审查。据此,公司不属于其所规定的“涉军企事业单位”,本次发行上市无需履行国防科工局关于军工事项的相关审查程序。
(3)本次发行上市申请文件由瑞可达保密办公室根据《信披管理办法》对涉军信息进行脱密处理。
案例3.北方长龙(股票代码:301357)
申报文件显示:
发行人业务主要为军品业务,涉及国家秘密,应当遵守《保守国家秘密法》及《信披管理办法》等相关规定。陕西省国防科技工业办公室已批复同意发行人豁免披露相关信息。
请发行人:
结合涉军涉密相关规定,说明陕西省国防科技工业办公室是否具备相关审批权限,信息披露豁免及保密所履行的审批程序是否完备、合法合规。
反馈回复摘要:
(1)发行人上市事项无需取得国防科工局的军工事项的审查批复。
发行人未取得武器装备科研生产许可,不属于《军工事项审查办法》所规定的“涉军企事业单位”,因此发行人本次发行上市无需取得国防科工局的军工事项的审查批复。
(2)发行人特殊财务信息豁免披露无需陕西省国防科工办审批。
由于发行人不存在“无法进行脱密处理,或者经脱密处理后仍然存在泄漏国家秘密风险的财务信息”的情形,因此发行人特殊财务信息豁免披露无需经陕西省国防科工办及国防科工局审批,采用由公司保密管理部门组织进行保密审查,对外披露前按照《信披管理办法》采用代称、打包或者汇总等方式进行脱密处理。
根据《信披管理办法》的相关规定,考虑到陕西省国防科工办负责本行政区域内信息披露工作的指导和监督检查,因此,发行人于2021年2月3日向陕西省国防科工办提交《北方长龙新材料技术股份有限公司关于首次公开发行股票并在创业板上市特殊财务信息豁免披露的请示》(北方长龙〔2021〕字第007号),并于2021年3月10日取得陕西省国防科工办出具的《关于北方长龙新材料技术股份有限公司首次公开发行股票并上市特殊财务信息豁免披露有关事项的批复》(陕科工发〔2021〕54号),同意公司按照《暂行办法》规定采用代称、打包或者汇总等方式脱密处理后对外披露。
综上,发行人信息披露豁免及保密所履行的程序完备、合法合规。
四、问题解析
(一)哪些涉军企业需要申请办理军工事项审查以及涉密信息披露审查?
根据《武器装备科研生产许可实施办法》《武器装备科研生产备案管理暂行办法》,我国对武器装备科研生产活动实行“许可”管理与“备案”管理两种管理方式。通过上述两种方式掌握从事武器装备科研生产活动的企事业单位科研生产能力保持情况,实现对我国武器装备科研生产体系完整性、先进性、安全性的有效监控。具体而言,就是根据发行人提供的业务合同等资料,确定发行人的主要产品是否被列入《武器装备科研生产许可专业(产品)目录》或《武器装备科研生产备案专业(产品)目录》。
根据企业所获资质的不同,分为以下两种情况:
1.企业取得武器装备科研生产许可证
该类企业需按照《军工事项审查办法》履行军工事项审查,在申请办理军工事项审查时,一并申请国防科工局对涉密信息进行审查认定,由国防科工局出具《国防科工局关于XX公司首次公开发行上市涉及军工事项审查的意见》及《关于XX公司上市特殊财务信息豁免披露有关事项的批复》。(参考案例1)
2.企业取得武器装备科研生产备案证
该类企业无需按照《军工事项审查办法》履行军工事项审查以及特殊财务信息豁免披露等程序。申报文件中涉及国家秘密的信息,一般由省级国防科技工业办公室或保密局进行审核和认定或参照涉军上市公司信息披露保密管理规定的要求,由取得保密资格证书的企业自主负责涉密信息审查相关工作。(参考案例2和案例3)
但实务中仍有部分武器装备科研生产备案企业取得了国防科工局的《关于XX公司上市特殊财务信息豁免披露有关事项的批复》。
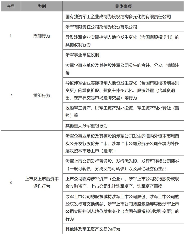
(二)涉军企业哪些行为需要履行军工事项审查?
根据《军工事项审查办法》,涉军企事业单位实施以下行为,须履行军工事项审查程序:

(三)若子公司为涉军企事业单位,母公司进行资本运作是否履行军工事项审查程序
根据《涉军企事业单位改制重组上市及上市后资本运作军工事项审查申报指南(2018年版)》第十三条规定:涉军企事业单位改制,由改制单位按隶属关系申报材料。涉军企事业单位重组,由具有武器装备科研生产许可的单位按隶属关系申报材料;参与重组各方都具有许可资质的,由被并购方按隶属关系申报。
上市及上市后资本运作,由具有许可资质的涉军上市公司按隶属关系申报;涉军上市公司未取得许可的,由资本运作涉及的具有许可资质的子公司申报,资本运作不涉及涉军子公司的,由上市公司指定具有许可资质的子公司申报。非涉军上市公司收购涉军企业或资产,由涉军企业按隶属关系申报。
因此,若拟上市及上市后资本运作的企业不属于“涉军企事业单位”,但其体系内的子公司属于“涉军企事业单位”,则该企业上市及上市后资本运作仍需履行军工事项审查程序。
例如:启明星辰(002439)自身业务不涉及军工,但发行人控股子公司安全公司及网御星云均申领并持有《武器装备科研生产许可证证书》等军工资质。根据《军工事项审查办法》有关规定,上述两家控股子公司应就启明星辰本次发行履行军工事项审查,并于2022年11月8日获得国家科工局出具的《国防科工局关于北京启明星辰信息安全技术有限公司母公司资本运作涉及军工事项审查的意见》(科工计〔2022〕901号),原则同意启明星辰本次资本运作。
五、小结
综上,军工事项审查是涉军企事业单位改制、重组、上市及上市后资本运作过程中的前置程序,若发行人不属于涉军企事业单位,但其控股子公司取得《武器装备科研生产许可证》,则发行人仍需按照《军工事项审查办法》的规定履行军工事项审查程序。
作者简介
房立棠
高级合伙人
主要业务领域:境内外资本市场、上市公司投融资、并购重组等
邮箱:fanglitang@deheheng.com
张淼晶
高级联席合伙人
主要业务领域:境内外资本市场、上市公司投融资、并购重组等
邮箱:zhangmiaojing@deheheng.com
刘伟
律师助理
主要业务领域:境内外资本市场、上市公司投融资、并购重组等
邮箱:liuwei@deheheng.com