编者按:党的二十大报告提出“加强知识产权法治保障,形成支持全面创新的基础制度”,知识产权保护是完善产权保护制度最重要的内容,也是提高中国经济竞争力最大的激励。其中,知识产权刑事保护是最有强制力和威慑力的保护方式,随着我国对于知识产权保护力度的不断加强,知识产权的刑事保护也逐渐从弱到强,从被动到主动。公安部、最高人民检察院及最高人民法院陆续开展保护知识产权、营造良好营商环境的专项行动,有力地维护了消费者和企业的合法环境,保护和改善了科技创新的生态。本期,笔者跟大家交流一下知识产权犯罪之涉商标类刑事犯罪的相关问题。
【案例】权利人恒天然集团及其全资子公司享有“恒天然”“Anchor(安佳)”等注册商标在第29类商品上的注册商标专用权。2019年12月至2020年10月,被告人王某浩雇佣王某新等人在位于外地某市的某仓库中,将自行采购的黄油、芝士碎及奶粉进行分包装后,在未经注册商标所有人许可的情况下,于外包装上擅自使用“安佳”“恒天然”商标,并在部分快递包裹中放入印有“安佳”商标的使用说明书,冒充“安佳”“恒天然”产品,并通过网络渠道进行销售,销售金额共计人民币399万余元。2020年10月28日,公安机关查获已贴标的假冒“安佳”黄油453包、“安佳”芝士碎658包及大量“安佳”品牌卡片、信息卡、包装膜等,价值共计人民币3万余元。被告人王某新、王某浩分别于2022年3月和7月被公安机关抓获。上海市金山区人民法院(下称“金山法院”)经审理认为,被告人王某浩、王某新未经“安佳”注册商标所有人的许可,在同一种商品上使用与他人注册商标相同的商标,且非法经营数额巨大,属于情节特别严重,其行为构成假冒注册商标罪。金山法院根据二被告人的犯罪情节、地位、作用、社会危害性、认罪悔罪态度等因素,以假冒注册商标罪判处被告人王某浩有期徒刑四年六个月,并处罚金人民币二百万元,以假冒注册商标罪判处被告人王某新有期徒刑二年六个月,缓刑三年,并处罚金人民币六万元。
上述案例是最为常见的商标类犯罪,假冒注册商标罪。根据最高检2023年10月25日公布的主要办案数据,在知识产权检察工作方面,今年1月至9月,全国检察机关共受理审查起诉侵犯知识产权犯罪2.2万人,同比上升49.7%。审查起诉案件所涉罪名,主要是侵犯商标类犯罪,共1.7万余人。另外,在中国酒业协会近期发布的《中国酒类产业知识产权报告》中显示,86.96%企业遭遇过知识产权侵权,尤以商标侵权最甚,占比高达78.26%。可见,商标类犯罪在知产犯罪中占比之大,受其侵扰的企业范围之广不容忽视。
目前,我国针对商标侵权行为分别规定了民事、行政、刑事的多元救济途径,在刑事领域,《刑法》第213条、第214条和第215条分别规定了“假冒注册商标罪”“销售假冒注册商标的商品罪”“非法制造、销售非法制造的注册商标标识罪”3种商标类犯罪的罪名。本文以假冒注册商标罪为核心,解析该罪的实务要点和辩点,简要分析该罪与另外两种商标类犯罪之间的关联,以期对大家认识知识产权商标类犯罪有所裨益。
一、《刑法修正案(十一)》修改解读

如上图所示,2020年发布的《刑法修正案(十一)》对假冒注册商标罪作出了修改:
第一,扩大了保护范围。将该罪的规制范围由“同一种商品”改为“同一种商品、服务”,将服务商标纳入了刑事保护的范围。
第二,加大了惩罚力度。一方面,取消了拘役刑;另一方面,最高刑由七年有期徒刑提升至十年有期徒刑。
可见,我国愈发重视对注册商标的保护,且保护范围与惩罚力度呈增强趋势,努力营造着权利受保护、侵权有代价、犯罪必惩罚的法治环境,但也侧面反映出我国商标类犯罪屡禁不止。
二、罪名解读
(一)假冒注册商标罪
《刑法》第213条规定,未经注册商标所有人许可,在同一种商品、服务上使用与其注册商标相同的商标,情节严重的,处三年以下有期徒刑,并处或者单处罚金;情节特别严重的,处三年以上十年以下有期徒刑,并处罚金。对该法条的理解,可从以下几方面进行:
第一,“未经注册商标所有人许可”。这是构成假冒注册商标罪的前提条件,包括未获得许可或者超出许可的商品或者服务的类别、期限、数量等。反之,如果行为人已得到注册商标所有人的许可,或得到许可,只是未按法定程序办理有关手续,不能认为构成犯罪。
第二,“同一种商品、服务”。一方面,依据《关于办理侵犯知识产品刑事案件适用法律若干问题的意见》第5条的规定,名称相同的商品以及名称不同但指同一事物的商品,可以认定为“同一种商品”。“名称”是指国家工商行政管理总局商标局在商标注册工作中对商品使用的名称,通常即《商标注册用商品和服务国际分类》中规定的商品名称。“名称不同但指同一事物的商品”是指在功能、用途、主要原料、消费对象、销售渠道等方面相同或者基本相同,相关公众一般认为是同一种事物的商品。
另一方面,依据最高法、最高检在2023年1月28日发布的《关于办理侵犯知识产权刑事案件适用法律若干问题的解释(征求意见稿)》(尚未生效,下称“《解释意见稿》”)第2条的规定,下列情形可以视为“同一种商品、服务”,包括:1.行为人实际生产销售的商品名称、实际提供的服务名称与他人注册商标核定使用的商品、服务名称相同的;2.二者商品名称不同但在功能、用途、主要原料、生产部门、消费对象、销售渠道等方面相同且相关公众一般认为是同种商品的;3.二者服务名称不同但在服务的目的、内容、方式、提供者、对象、场所等方面相同且相关公众一般认为是同种服务的。综上,“同一种商品、服务”应当结合名称、功能、用途、目的、消费对象、场所、销售渠道等因素,辅以相关公众认识标准综合进行判断。
第三,“使用”,是指将注册商标或者假冒的注册商标用于商品、商品包装或者容器以及产品说明书、商品交易文书,或者将注册商标或者假冒的注册商标用于广告宣传、展览以及其他商业活动等行为。
第四,“相同的商标”,是指与被假冒的注册商标完全相同,或者与被假冒的注册商标在视觉上基本无差别、足以对公众产生误导的商标。
第五,“与其注册商标相同的商标”,包括:1.改变注册商标的字体、字母大小写或者文字横竖排列,与注册商标之间基本无差别的;2.改变注册商标的文字、字母、数字等之间的间距,与注册商标之间基本无差别的;3.改变注册商标颜色,不影响体现注册商标显著特征的;4.在注册商标上仅增加商品通用名称、型号等缺乏显著特征要素,不影响体现注册商标显著特征的;5.与立体注册商标的三维标志及平面要素基本无差别的;6.其他与注册商标基本无差别、足以对公众产生误导的商标。
综上,构成假冒注册商标罪应当具备以下几个要件:第一,行为人使用他人注册商标未经注册商标所有人许可。第二,行为人客观上实施了在同一种商品、服务上使用与他人注册商标相同的商标的行为。第三,行为人主观上为故意。第四,行为人的上述行为达到“情节严重”。
(二)假冒注册商标罪与销售假冒注册商标的商品罪、非法制造、销售非法制造的注册商标标识罪的关系
除了《刑法》第213条规定的假冒注册商标罪,另外两个商标类犯罪分别是《刑法》第214条规定的销售假冒注册商标的商品罪和第215条规定的非法制造、销售非法制造的注册商标标识罪。
一方面,依据《刑法》第214条的规定,即“销售明知是假冒注册商标的商品,违法所得数额较大或者有其他严重情节的,处三年以下有期徒刑,并处或者单处罚金;违法所得数额巨大或者有其他特别严重情节的,处三年以上十年以下有期徒刑,并处罚金”,故假冒注册商标罪与销售假冒注册商标的商品罪的关系,可以从以下几方面来理解:
首先,二者的共同点主要有以下三点:
第一,两罪的主体均是一般主体,单位可以构成两罪的犯罪主体。依据《刑法》第220条,构成单位犯罪的,对单位判处罚金,并对其直接负责的主管人员和其他直接责任人员,依照本节各该条的规定处罚。
第二,两个罪名均侵犯了他人注册商标的专用权。均是明知自己使用的商标或者销售商品的商标是他人已经注册的商标。
第三,两个罪名均为故意犯罪,主观上都有获取非法利益的目的。即行为人明知是他人已注册的商标而予以使用和明知是假冒注册商标的商品而予以销售。
其次,两罪的区别主要有以下几方面:
第一,犯罪客观方面不同。假冒注册商标罪客观方面表现为,行为人未经注册商标所有人许可,在同种商品、服务上使用与他人已注册商标相同的商标。而销售假冒注册商标的商品罪则表现为行为人销售明知是假冒注册商标的商品。
第二,犯罪对象不同。假冒注册商标罪的犯罪对象是他人的注册商标,而销售假冒注册商标的商品罪的犯罪对象是假冒注册商标的商品。
第三,犯罪的行为方式不同。假冒注册商标罪的核心在于“假冒”。而销售假冒注册商标的商品罪的行为方式表现为“销售”。
最后,对于二者的联系:其一,实施假冒注册商标犯罪,又销售该假冒注册商标的商品,构成犯罪的,以假冒注册商标罪定罪处罚。即同一行为人针对同一种商品(同一对象)实施两种犯罪行为,以假冒注册商标罪处罚。
相对地,实施假冒注册商标犯罪,又销售明知是他人的假冒注册商标的商品,构成犯罪的,应当实行数罪并罚,即行为人针对不同商品(不同的对象)实施两种犯罪行为,以两个罪名数罪并罚。
其二,不同的行为人对同一种产(商)品实施了假冒注册商标罪与销售假冒注册商标罪的,按照实际情况(是否有共谋)认定是否构成共犯。
另一方面,依据《刑法》第215条的规定,即“伪造、擅自制造他人注册商标标识或者销售伪造、擅自制造的注册商标标识,情节严重的,处三年以下有期徒刑,并处或者单处罚金;情节特别严重的,处三年以上十年以下有期徒刑,并处罚金”,故假冒注册商标罪与非法制造、销售非法制造的注册商标标识罪的联系可以从以下几方面来理解:
首先,应当予以明晰的是,商标标识是经国家商标局核准注册的,在商品本身或者不能在商品本身而在其包装上使用的文字、图形或其组合所构成的商标图案的实体,如商标纸、商标识带、商标标牌等。而商标是生产经营者在其生产、制造、加工或经销的商品或服务上采用的,区别商品或者服务来源的,由文字、图形或其组合的,具有显著特征的标志。可见,有形载体的商标标识为“实”,而具备“识别”功能的商标则为“虚”。
其次,两罪之间的相同点有以下几方面:第一,两罪的主体均是一般主体,单位可以构成两罪的犯罪主体。第二,两个罪名均为故意犯罪,主观上都有获取非法利益的目的。第三,两罪侵犯的都侵犯了他人的注册商标专用权。
最后,两罪之间的区别主要有以下几点:
第一,客观方面不同。假冒注册商标罪客观方面表现为行为人未经注册商标所有人许可,在同种商品、服务上使用与他人已注册商标相同的商标。而非法制造注册商标标识罪在客观方面表现为伪造、擅自制造他人注册商标标识,或者销售伪造、擅自制造的他人注册商标标识的行为。
第二,侵犯的法益不同。假冒注册商标罪所侵犯的是正常的市场经济管理运行秩序和商标权人的商标专用权。而非法制造注册商标标识罪所侵害的法益则主要是商标标识本身,其尚未涉及直接侵犯市场管理。
综上,上述三种罪名规制的行为类型并非绝对各自孤立的,而是在行为阶段上相互联系贯通的,可以形成一个犯罪链条,即“制造假标识-制造假货-销售假货”。假冒注册商标的商品的存在是以假冒标识的制造和销售为前提基础的,当这些假冒标识流入下游的犯罪链环节,就产生了使用假冒标识制造假冒注册商标的商品或者经营假冒注册商标服务的行为。因此,当实践中出现这三个环节由同一犯罪主体完成的情形时,由于行为的联系性以及侵犯法益的同一性,这类行为可根据牵连犯、吸收犯的原理,直接以假冒注册商标罪论处。
三、立案、量刑标准
现将现行的立案、量刑标准以及虽尚未生效,但可以给我们以借鉴的《解释意见稿》中相关标准规定整理如下:

一方面,结合上表,作出以下几点提示:
第一,假冒行为针对的是他人已经注册的商标,且应当在注册商标有效期内。
第二,擅自在类似商品上使用与他人注册商标相同或者相似的商标的,以及在同一种商品上使用与他人注册商标相似的商标的行为,不构成假冒注册商标罪。
第三,“非法经营数额”,是指行为人在实施侵犯知识产权行为过程中,制造、储存、运输、销售侵权产品的价值。已销售的侵权产品的价值,按照实际销售的价格计算。制造、储存、运输和未销售的侵权产品的价值,按照标价或者已经查清的侵权产品的实际销售平均价格计算。侵权产品没有标价或者无法查清其实际销售价格的,按照被侵权产品的市场中间价格计算。多次实施侵犯知识产权行为,未经行政处理或者刑事处罚的,非法经营数额、违法所得数额或者销售金额累计计算。
另一方面,依据《刑法》第213条的规定,本罪量刑分为两档:
第一档,“情节严重”,处三年以下有期徒刑,并处或者单处罚金;
第二档:“情节特别严重”,处三年以上十年以下有期徒刑,并处罚金。
而单位犯罪的,对单位判处罚金,并对其直接负责的主管人员和其他直接责任人员,依照《刑法》第213条处罚。
四、典型案例与辩点
(一)不起诉案例





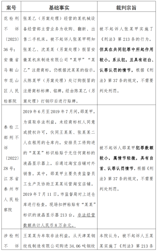
综上,本罪的不起诉情形主要有3种情况:
第一种情形:行为人虽然实施了假冒注册商标行为,但犯罪情节轻微,具有法定从轻从宽情节。包括:
第一,在共同犯罪中所起作用较小,系从犯,且具有自首、坦白、认罪认罚、退赃、赔偿损失等,依法不需要判处刑罚。
第二,假冒的设备符合参数标准,没有造成机构的损失,且具有自首、积极赔偿被害人的经济损失、自愿认罪认罚的情节。
第三,积极向公安机关提供破案线索,且具有自首、自愿认罪认罚、取得了被害人的谅解的情节。
第四,犯罪数额较小,属情节轻微,且具有自首、认罪认罚情节。
第五,参与犯罪时间短(案例中为4天),属一般雇工,且尚未牟利,犯罪情节轻微,并具有从犯、自愿认罪认罚、初犯等情节。
第二种情形:现有证据不足以证实被不起诉人主观上明知该商品系假冒注册商标的商品或不足以证实被不起诉人指使他人包装商品的数量,且没有再次退回补充侦查的必要。
第三种情形:不符合假冒注册商标罪的构成要件,不构成假冒注册商标罪。
(二)辩护要点
辩点一:“同一种商品、服务”之辩。假冒注册商标犯罪是对他人的注册商标专用权和国家的商标管理制度的侵犯。同时,《商标法》第56条以及《商标使用许可合同备案办法》第11条第5项等法律规定均对注册商标专用权的保护范围有着明确的限定。正如前文所述,依据法律规定,对本罪的构成有“同一种商品、服务”的限制,故在“同一种商品”的认定上,辩护人可以从涉案商品、服务的名称、功能、用途、主要原料、消费对象、销售渠道等信息出发,辅以一般公众认知的标准,判断涉案商品与被侵权商品是否属于“同一种商品”(相同)或类似商品(一定共同性)。
而对于“同一种服务”的认定,依据《商标侵权判断标准》第9条、第11条和第19条之规定,最高检在2022年发布的《检察机关保护知识产权服务保障创新驱动发展典型案例》的案例五中,提出以“物理载体呈现+服务内容固定”分别比较方法认定“同一种服务”和服务商标的“使用”问题,如将被告单位在侵权店铺招牌、室内装潢、授权材料等处使用的商标与权利人商标进行对比;同时,通过权利人认定、证人证言、被告人供述等多种证据形式,比较两者在服务对象、服务内容等方面是否重合。综上,辩护人应综合各因素判断后提出“不是同一种商品或仅系类似商品”的辩护意见。
如在被告人孙国强、钱书增、周健犯假冒注册商标案(《刑事审判参考》指导案例第674号)中,法院以“由于“思念”牌注册商标所核定使用的商品范围并不包括羊肉片,所以公诉机关指控中有关羊肉片的货值金额不应纳入假冒注册商标罪的犯罪数额,应予以纠正”为由排除了公诉机关有关“羊肉片货值金额”部分的指控。
辩点二:“商标”之辩。本罪的构成中有“注册商标相同”的限制,故辩护人应当以“与注册商标基本无差别、足以对公众产生误导”为判断核心,以“完全相同、视觉上的差别、对公众产生误导”为判断的三层级,结合商标组成元素、商标外观、是否被用于同一商品等因素,衡量假冒商标是否与被假冒的商标有明显区别,提出“涉案商标不应当被认定为假冒商标”的辩护意见。
如在(2022)沪0118刑初799号判决中法院认为“根据法律规定,“相同的商标”是指与被假冒的注册商标完全相同,或者在视觉上基本无差别、足以对公众产生误导的商标。而本案中的相关变形体标志在字母、图形等方面与“耐克”商标明显不同,故对该节事实,本院不予确认。”
辩点三:数额、金额之辩。涉案商品的数额、金额始终是本罪中量刑的重中之重,故辩护人应重点关注公诉机关认定涉案金额的相关证据,如购销合同、销货清单、送货单、对账单、增值税发票、银行流水、鉴定意见书等,核对规格、型号、数量、单价等信息是否为涉案产品,包括不同产品批次、行为人中途是否有职务变更前后部分金额应予排除的情况等,综合甄别后提出“全部或部分涉案金额应予排除”的辩护意见。
如在(2022)宁0121刑初85号判决中,辩护人提出公诉机关指控行为人已销售金额和现场扣押的基酒数量不对,经审理,法院最终认定“公诉机关指控的未销售假酒的数量计算有误,其中从永宁县某院制造假酒的窝点扣押的茅台醇6瓶、天朝上品10瓶,因未进行真伪鉴定,认定为基酒较为合适,不能认定为被告人万书辉制造的假酒,故被告人制造未销售的假酒数量实际是1661瓶,未销售金额906994元。”,采纳了辩护人的辩护意见。
而在(2021)陕01刑终273号判决中,辩护人以原判中对“不合格产品”的认定为辩点提出上诉,最终法院以“经查,本案案发后侦查机关即对涉案产品进行查扣封存,但移送进行产品质量鉴定已在8个月之后,因本案所涉及商品在保管要求上已经注明‘阴凉处严禁明火’,涉案商品在被查扣期间是否依照产品包装上要求的存储条件进行保管不明,故送检检材质量不合格原因不能排除合理怀疑”为由,采纳了辩护人的辩护意见。
其他参考案例:(2021)鲁0613刑初210号
辩点四:主观之辩。本罪要求行为人主观方面为“故意”,即主观上明知系假冒仍实施,应当结合行为人的供述和辩解、与公司的利害关系、从业经历、工作内容、对商品的认知程度、销售方式、价格、参与时间等信息综合判断,同时也要结合行为人的客观行为,坚持主客观相一致,提出“行为人主观上不明知或证明行为人主观明知的证据不足”的辩护意见。
辩点五:从犯之辩。辩护人应当从假冒商品生产者和销售者之间的意思联络情况、对假冒违法性的认知程度、对销售价格与正品价格差价的认知情况、参与时间、业务分工、工作内容(是否为犯罪过程中的重要环节)、工资情况(即使工资相对较高,但是否为同类型工种的正常标准)、职务层级、事后获利、权利人商标的知名度等因素综合判断,提出“行为人在共同犯罪中起次要、辅助作用,系从犯”的辩护意见。
辩点六:量刑情节之辩。辩护人应当结合个案具体事实,适宜地向行为人释明、向司法机关提出认罪认罚、适用缓刑、退缴退赔、预缴全部或部分罚金、自首、坦白、立功(检举揭发行为也可能在量刑被予以考虑)、初犯偶犯、认罪态度较好、取得权利人谅解(出具谅解书、就赔偿达成共识)等法定从轻从宽的量刑情节。
例如在(2022)沪03刑终34号判决中,辩护人在上诉中提出当事人和权利人已经就赔偿问题达成一致方案,且权利人出具了谅解书,同时,行为人认罪认罚且积极赔偿权利人损失,在原审宣判前退缴4万违法所得、预缴5万元罚金及二审审理期间缴纳剩余10万元罚金,并提出当事人系民营企业主,适用缓刑直接关系到企业和员工,进而请求二审法院依法改判,适用缓刑。二审法院最终采纳了辩护人的观点,依法对当事人改判,适用缓刑。在这个案例中,虽有一个不可忽略的前提条件存在,即本案行为人的涉案金额相对较少(18万余元),但也足够启示每一位辩护人,各案中有利我方当事人的量刑情节不可忽视。即使不能争取缓刑,争取在公诉机关建议的刑期以下适当处罚亦是取得了良好的辩护结果。
其他参考案例:(2023)沪0151刑初101号、(2023)沪0151刑初62号
辩点七:未遂之辩:在本罪中,涉案商品、服务的不同可能导致既遂、未遂的外在形态表现不同,但应当以是否已实施注册商标使用行为以及是否实施完毕作为判断该罪既、未遂的标准。依据法律规定,未遂犯可以比照既遂犯从轻或者减轻处罚,故将未遂情形作为辩护观点亦可以达到良好的辩护效果。
例如在(2020)川01刑终787号判决中,法院以已翻包完成的卷烟和准备用于翻包的卷烟和散烟区分了犯罪既遂和未遂,以《关于办理侵犯知识产权刑事案件适用法律若干问题的意见》第八条第三款以及《最高人民法院、最高人民检察院关于办理诈骗刑事案件具体应用法律若干问题的解释》第六条规定为依据,认定对于数额犯中犯罪行为既遂与未遂并存的情况下,在确定全案适用的法定刑幅度时,应对既遂和未遂部分分别确定对应的法定刑幅度,以处罚较重的规定处罚,如均在同一法定刑幅度,应以既遂处罚,未遂部分作为量刑情节调节确定基准刑。故原判认定三被告人构成假冒注册商标罪,但未区分既、未遂且对法定刑的适用不当,应予纠正,故法院最终采纳了辩护人的辩护意见。
辩点八:罚金之辩。依据《最高人民法院、最高人民检察院关于办理侵犯知识产权刑事案件具体应用法律若干问题的解释(三)》第10条之规定,罚金刑是依据涉案金额的一定比例确定,故当出现罚金数额超过涉案金额等情况时,辩护人可以结合犯罪违法所得数额、非法经营数额、给权利人造成的损失数额、侵权假冒物品数量及社会危害性等情节,提出“罚金过高”的辩护意见。
参考案例:(2020)粤03刑终897-898号
五、结语
假冒注册商标除承担民事、行政责任外,是可能承担刑事责任的。因此,经营者应当秉持诚信原则,自律、合法经营,尊重他人知识产权,不要起“傍名牌”“搭便车”的歪心思,不可随意“窃取”他人的知识产权成果,否则,将承担相应的法律责任。此外,消费者在选择线上购物时,也应尽量选择正规的商家和平台,仔细查看商品信息,收到商品后及时检查商品质量与安全性,如发现假冒商品,要及时保存相关证据,积极提供违法犯罪线索,共同打击商标侵权、假冒行为。
作者简介
王希娟
北京德和衡律师事务所高级联席合伙人、刑事合规业务中心副总监
王希娟,毕业于西北政法大学,获法学硕士学位。山东政法学院客座教授、中国劳动关系学院法学院实践导师、中国法学会会员、北京市文化娱乐法学会新闻与传媒法律专业委员会委员、北京市朝阳律协刑事业务研究会委员。在检察系统工作近10年,担任过8年国家公诉人,曾任国家四级检察官、检察院理论人才库成员,获得“市级优秀公诉人”荣誉称号,共办理公诉案件千余件。在刑事辩护领域,办理了大量不捕、不诉、重罪转轻罪的案例,赢得了当事人的好评。在重大刑民交叉争议解决领域,协助多家企业及个人进行刑事控告,多名犯罪嫌疑人被刑事立案。在企事业单位刑事合规领域,先后为丰台区政府、丰台区司法局、北京易亨电子集团有限责任公司等多家政府、公司提供法律顾问及刑事风控法律服务。曾办理过河北省某市交通局局长张某受贿案、张某职务侵占及非国家工作人员受贿案、辽宁省王某骗取贷款案、徐某等走私普通货物案等有重大社会影响性的案件。
擅长领域:职务犯罪、商事经济犯罪、知识产权领域犯罪刑事辩护、重大刑民交叉争议解决、企事业单位刑事合规。
手机:15010580835
邮箱:wangxijuan@deheheng.com