一、引言
根据国内IPO各大板块首发的要求,拟IPO企业在劳动用工方面应符合法律、行政法规的规定。2014年1月人力资源和社会保障部颁布《劳务派遣暂行规定》,其中对IPO影响最大的一条为第四条,即劳务派遣员工占比不得超过其用工总量的10%。拟IPO企业若存在劳务派遣超比例问题,则该问题已经构成违规事实,因此需要在申报前予以规范和整改。
二、劳务派遣的概念及其特征
(一)概念:劳务派遣是指劳务派遣单位以经营方式将招用的劳动者派遣至用人单位,由用人单位直接对劳动者的劳动过程进行管理的一种用工形式。
(二)主要特征:由劳务派遣单位招用劳动者,并与被派遣劳动者建立劳动关系,签订劳动合同;用人单位使用被派遣劳动者,但与被派遣劳动者不建立劳动关系,不直接签订劳动合同;被派遣劳动者的劳动过程受用人单位的指挥管理。

三、法律规定
(一)《劳务派遣暂行规定》
第三条 用工单位只能在临时性、辅助性或者替代性的工作岗位上使用被派遣劳动者。
前款规定的临时性工作岗位是指存续时间不超过6个月的岗位;辅助性工作岗位是指为主营业务岗位提供服务的非主营业务岗位;替代性工作岗位是指用工单位的劳动者因脱产学习、休假等原因无法工作的一定期间内,可以由其他劳动者替代工作的岗位。
第四条 用工单位应当严格控制劳务派遣用工数量,使用的被派遣劳动者数量不得超过其用工总量的10%。
前款所称用工总量是指用工单位订立劳动合同人数与使用的被派遣劳动者人数之和。
(二)《中华人民共和国劳动合同法》
第六十三条 被派遣劳动者享有与用工单位的劳动者同工同酬的权利。用工单位应当按照同工同酬原则,对被派遣劳动者与本单位同类岗位的劳动者实行相同的劳动报酬分配办法。用工单位无同类岗位劳动者的,参照用工单位所在地相同或者相近岗位劳动者的劳动报酬确定。
第九十二条 劳务派遣单位、用工单位违反本法有关劳务派遣规定的,由劳动行政部门责令限期改正;逾期不改正的,以每人五千元以上一万元以下的标准处以罚款,对劳务派遣单位,吊销其劳务派遣业务经营许可证。用工单位给被派遣劳动者造成损害的,劳务派遣单位与用工单位承担连带赔偿责任。
四、监管机构的审核关注要点
(一)监管问询中的常见问题

(二)案例简析
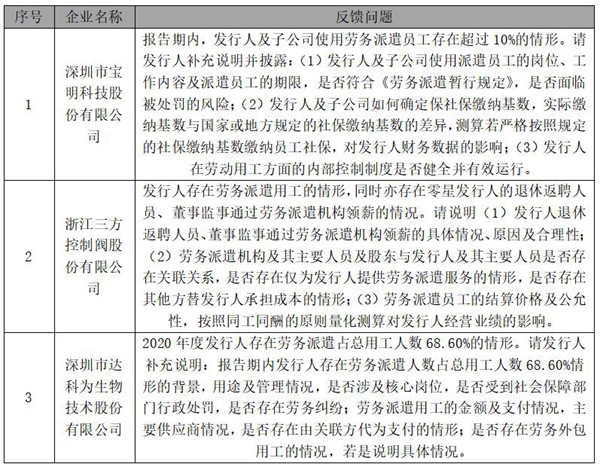
1. 深圳市宝明科技股份有限公司
报告期内,发行人及子公司使用劳务派遣员工存在超过10%的情形。请发行人补充说明并披露:(1)发行人及子公司使用派遣员工的岗位、工作内容及派遣员工的期限,是否符合《劳务派遣暂行规定》,是否面临被处罚的风险;(2)发行人及子公司如何确定保社保缴纳基数,实际缴纳基数与国家或地方规定的社保缴纳基数的差异,测算若严格按照规定的社保缴纳基数缴纳员工社保,对发行人财务数据的影响;(3)发行人在劳动用工方面的内部控制制度是否健全并有效运行。
反馈回复摘要:
(1)派遣员工的工作岗位为生产流程中的所需培训期短、操作工序简单的临时性、辅助性、替代性的基础岗位,该等岗位性质属于生产工艺的非核心环节,对专业技术要求低,且该等劳务派遣用工期限一般不超过6个月。
(2)截至2019年6月30日,发行人及其子公司存在劳务派遣用工比例为18.76%,存在使用劳务派遣员工存在超过10%的情形,不符合《劳务派遣暂行规定》的相关规定。但①因发行人及其子公司业务发展迅速,出现大量临时用工的需求,因此在非核心岗位上阶段性地使用了劳务派遣员工;②发行人子公司已开拓劳务外包的用工方式,将部分非核心工序外包生产;③发行人实际控制人已出具兜底承诺;④截至2019年9月30日,发行人及其子公司劳务派遣用工比例为5.54%,符合《劳务派遣暂行规定》关于不超过劳务派遣用工比例不超过10%的规定。
(3)发行人及其子公司主要按照所在地主管部门公布的缴费基数表的缴纳基数下限为员工缴纳社保,且缴纳基数均不低于所在地主管部门公布的缴费基数执行标准的缴纳基数下限,不高于所在地主管部门公布的缴费基数执行标准的缴纳基数上限,但存在未完全按照员工上一年度每月平均工资作为缴纳基数为员工缴纳社会保险的情形。
(4)发行人及其子公司报告期内存在未完全按照员工上一年度每月平均工资作为缴纳基数为员工缴纳社会保险的情形,存在被要求补缴以及未按时补缴时被加收滞纳金及罚款的风险。但①发行人及其子公司若严格按照规定的社保缴纳基数缴纳员工社保,对财务数据的影响较小;②报告期内发行人没有因违反社会保险法律、法规或规章而受到行政处罚;③发行人实际控制人已对相关事项作出兜底承诺。
(5)中介机构通过核查相关内部制度资料并对发行人劳动用工负责人访谈,确认发行人劳动用工方面的内控制度健全并得到有效执行,并取得人力资源和社会保障局出具的《合规证明》。
2. 深圳市达科为生物技术股份有限公司
2020年度发行人存在劳务派遣占总用工人数68.60%的情形。请发行人补充说明:报告期内发行人存在劳务派遣人数占总用工人数68.60%情形的背景,用途及管理情况,是否涉及核心岗位,是否受到社会保障部门行政处罚,是否存在劳务纠纷;劳务派遣用工的金额及支付情况,主要供应商情况,是否存在由关联方代为支付的情形;是否存在劳务外包用工的情况,若是说明具体情况。
反馈回复摘要:
(1)采用劳务派遣用工方式作为用工补充手段,劳务派遣用工主要从事产品包装、分装、打包等辅助性或替代性工作,不涉及核心岗位,并将劳务派遣员工纳入公司考勤系统,参与公司绩效考核,公司对劳务派遣员工进行安全管理与职业培训。
(2)中介机构通过网络检索等方式确认发行人不存在劳务纠纷,并由人力资源和社会保障局出具《合规证明》。
(3)中介机构通过核查发行人与劳务派遣单位的结算付款凭证,确认劳务派遣用工费用均通过银行转账方式直接支付给劳务派遣公司,不存在由关联方代为支付的情形。
五、问题总结及规范分析
(一)劳务派遣岗位要求
1.临时性工作岗位是指存续时间不超过6个月的岗位。
例如由于公司业务量激增,导致短期内需要大量人力来满足业务需求,为应对此种状况,公司可以使用劳务派遣人员来缓解短期用工紧张的难题。
2.辅助性工作岗位是指为主营业务岗位提供服务的非主营业务岗位。
根据《长三角地区劳务派遣合规用工指引》中关于辅助性岗位的界定,用工单位对本单位的辅助性岗位界定需履行一定的民主程序,主要包括:第一步,用工单位决定使用被派遣劳动者的辅助性岗位,制定辅助性岗位目录清单,提交职工代表大会或者全体职工讨论,提出方案和意见;第二步,与工会或者职工代表平等协商,确定辅助性岗位;第三步,在本单位内公示。辅助性岗位的确定属于涉及劳动者切身利益的重大事项,如未履行相应的民主程序,一旦发生争议,用工单位将承担不利的法律风险。
3.替代性工作岗位是指用工单位的劳动者因脱产学习、休假等原因无法工作的一定期间内,可以由其他劳动者替代工作的岗位。
替代性工作岗位实质上岗位是固定的,只是因为该岗位原有劳动者因种种法定原因而出现人员空缺的情况,因而才需要派遣人员予以替代补足。
注:上述所指的临时性、辅助性或者替代性是三选一的关系,无需同时满足。
(二)在计算劳务派遣人员比例时,分公司应当如何计算?
根据《中华人民共和国劳动合同法》第二条:“中华人民共和国境内的企业、个体经济组织、民办非企业单位等组织(以下称用人单位)与劳动者建立劳动关系,订立、履行、变更、解除或者终止劳动合同,适用本法。”根据《中华人民共和国劳动合同法实施条例》第四条:“劳动合同法规定的用人单位设立的分支机构,依法取得营业执照或者登记证书的,可以作为用人单位与劳动者订立劳动合同;未依法取得营业执照或者登记证书的,受用人单位委托可以与劳动者订立劳动合同。”
根据《长三角地区劳务派遣合规用工指引》中的规定,计算劳务派遣用工比例的用工单位是指依照劳动合同法和劳动合同法实施条例,可以与劳动者订立劳动合同的用人单位。比如集团公司应按照所属的企业单独核算用工比例,不可以整个集团公司打包核算。
因此,若分公司依法取得营业执照或者登记证书,则可以作为用人单位与劳动者单独订立劳动合同,则计算劳务派遣用工比例应单独核算。
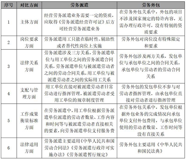
(三)劳务派遣与劳务外包之间的区别
《长三角地区劳务派遣合规用工指引》中对劳务派遣和劳务外包进行了明确的划分:

(四)在企业IPO的过程中,监管机构对劳务派遣用工的主要关注点有以下几个方面:

因此,发行人及其子公司在使用劳务派遣用工的同时应当注意仅在临时性、辅助性、替代性岗位上可考虑使用劳务派遣,不可超过10%的限制。
若存在超比例的情况,可考虑通过以下方式降低:
1.不用、少用:不使用派遣人员或少用派遣人员,以满足法规规定的不超过10%之比例。
2.转化、新招:可将部分派遣人员转化为正式员工,签订劳动合同,缴纳社保公积金,从而降低劳务派遣人员的比例;通过招聘的方式,招纳新员工以替代派遣员工,从而减低派遣人员的比例,规范劳动用工。
IPO实务中还需相关人力资源和社会保障部门出具合法合规的证明以及控股股东或实际控制人等出具兜底承诺。采取上述措施确保劳务派遣岗位以及比例等符合要求后,该问题基本不会构成IPO的实质性障碍。
作者简介
房立棠
高级合伙人
主要业务领域:境内外资本市场、上市公司投融资、并购重组等
邮箱:fanglitang@deheheng.com
张淼晶
高级联席合伙人
主要业务领域:境内外资本市场、上市公司投融资、并购重组等
邮箱:zhangmiaojing@deheheng.com
刘伟
律师助理
主要业务领域:境内外资本市场、上市公司投融资、并购重组等
邮箱:liuwei@deheheng.com