一、引言
随着中国资本市场的不断发展,科创板作为一项重要的改革举措,自2019年6月正式开板,历经五年时间的发展和蜕变,已经成为“硬科技”企业上市的首选地。截至今年10月,科创板已成功吸引超过560家“硬科技”企业挂牌上市,IPO募集资金总额近9,000亿元,总市值超过6万亿元。
在全面注册制实施后,科创板的板块定位得到了进一步的明确。对于想要在科创板上市的企业来说,是否符合这一板块的定位将成为IPO审核和注册过程中重点关注的问题。
二、相关规定
(一)《首次公开发行股票注册管理办法》第三条:发行人申请首次公开发行股票并上市,应当符合相关板块定位
科创板面向世界科技前沿、面向经济主战场、面向国家重大需求。优先支持符合国家战略,拥有关键核心技术,科技创新能力突出,主要依靠核心技术开展生产经营,具有稳定的商业模式,市场认可度高,社会形象良好,具有较强成长性的企业。
(二)《上海证券交易所发行上市审核业务指南第4号—常见问题的信息披露和核查要求自查表》1-2科创板申报企业的板块定位
保荐人应当对申报企业符合国家战略,拥有关键核心技术,科技创新能力突出,主要依靠核心技术开展生产经营,具有稳定的商业模式,市场认可度高,社会形象良好,具有较强成长性的科创板板块定位的要求进行充分核查,并出具专项意见。
专项意见应根据《暂行规定》的规定,对发行人符合科创板支持方向、符合科技创新行业领域、符合科创属性相关指标或情形、需要说明的其他情况(如有)进行充分核查说明,并对发行人符合科创板定位发表明确意见。
(三)科创板行业要求
根据《上海证券交易所科创板企业发行上市申报及推荐暂行规定(2023年8月修订)》(以下简称《暂行规定》):1、申报科创板发行上市的发行人,应当属于下列行业领域的高新技术产业和战略性新兴产业。

2、限制类及禁止类行业领域

(四)《科创属性评价指引(试行)》(以下简称《指引》)中科创属性之量化指标“4+5”
1、支持和鼓励科创板定位规定的相关行业领域中,同时符合下列4项指标的企业申报科创板上市:

2、支持和鼓励科创板定位规定的相关行业领域中,虽未达到前述指标,但符合下列情形之一的企业申报科创板上市:

三、监管机构的审核关注要点
(一)监管问询中的常见问题

(二)案例简析
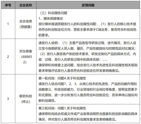
案例1. 合合信息(预披露)
(1)发行人的核心技术是否符合科创板定位方向,营收主要来源于C端业务,是否符合科创成色的要求。
反馈回复摘要:
(1)发行人核心技术方向符合科创板定位方向
AI和大数据技术是公司的关键核心技术,属于科创板支持的“硬科技”公司核心技术为智能文字识别及商业大数据技术。
根据国家发改委在官网发布的对于“硬科技”的名词解释,人工智能和信息技术属于目前硬科技的代表性领域。根据《暂行规定》:“申报科创板发行上市的发行人,应当属于下列行业领域的高新技术产业和战略性新兴产业:(一)新一代信息技术领域,主要包括半导体和集成电路、电子信息、下一代信息网络、人工智能、大数据……”。
因此,公司的智能文字识别、商业大数据核心技术属于“硬科技”,属于科创板支持的领域。
案例2. 京仪装备(688652)
请发行人说明:(1)主要产品各型号研发过程、迭代情况,发行人设立至今各期研发人员人数、履历,产品性能指标与同期竞品对比情况;(2)发行人跟进客户新的技术要求、研发定制化产品的具体方式、内容、过程,发行人在研发过程中的具体贡献;……
请保荐机构核查上述问题,结合发行人技术先进性及科创属性相关规则要求审慎评估发行人是否符合科创板定位并发表明确意见。
反馈回复摘要:
1、发行人产品技术具有先进性
(1)发行人核心技术具有先进性,产品技术水平已获得高度认可;(2)发行人产品主要技术指标与竞品不存在重大差异,独家承担国家重大专项课题;(3)发行人科技创新能力、科技成果转化能力较强,已形成一定知识产权壁垒;(4)发行人半导体专用温控设备和半导体专用工艺废气处理设备国内市场占有率较高,拥有较好的行业地位。
2、发行人符合科创属性相关规则要求
根据《暂行规定》,发行人属于第四条第(一)款规定中的“半导体和集成电路”行业。根据国家统计局颁布的《战略性新兴产业分类(2018)》,发行人属于“1.2.1 新型电子元器件及设备制造-3562*半导体器件专用设备制造”。
根据《暂行规定》《指引》,发行人同时符合科创属性4项指标要求;同时,发行人也符合《暂行规定》第六条规定的科技创新能力突出的情形。
综上,发行人技术具有先进性,所处行业符合科创板支持方向、科创属性符合科创板相关要求,发行人符合科创板定位。
案例3. 联软科技(终止)
根据联软科技招股说明书,联软科技专注于企业级网络安全市场,主营业务是为政企客户提供网络安全产品和服务。根据两轮科创属性的问询,联软科技此次上市失败或许与企业科创属性不足存在内在关联,例如技术先进性、科技创新能力、核心技术与专利的对应关系、技术壁垒以及行业领域和行业地位等都是重点质询问题。
第一轮问询:问题 4.关于科创属性
请发行人结合问题 1、2、3,从核心技术的先进性、产品的功能作用和战略意义、科技创新能力、行业领域和行业地位等角度,按照实质重于形式原则,进一步分析发行人是否符合科创板定位,而非单纯以指标判断科创属性。
反馈回复摘要:
1、 发行人核心技术具备较高的技术壁垒,不属于行业通用技术;
2、公司主营业务是为政企客户提供网络安全产品和服务,所处行业为网络安全行业,属于“新一代信息技术领域”。我国政府高度重视网络空间安全治理,科技自立自强已经成为国家发展的战略支撑,网络安全产业发展对国家建设具有战略意义。
3、公司自成立以来,一直坚持自主研发的发展道路,自主掌握了二十余项网络安全领域核心技术,并已成为我国网络安全领域具有自主知识产权和持续创新能力的企业。
4、公司端点安全产品在金融领域市场份额居行业前列,在制造等行业领域构建了较强的市场影响力,并成为国内率先落地基于“零信任安全”产品的厂商之一。
综上所述,公司符合科创板定位要求,具备科创属性。
第三轮问询:问题 1.关于科创属性
请保荐机构结合权威文件或产业政策说明符合国家科技创新战略的具体情况,并对发行人是否符合科创属性要求发表明确意见。
反馈回复摘要:
1、2017年1月,国家发展改革委发布《战略性新兴产业重点产品和服务指导目录(2016版)》
公司产品属于“新一代信息技术产业”中“网络信息安全产品和服务”,公司符合国家战略性新兴产业政策。
2、2018 年3月,中央网络安全和信息化委员会办公室、中国证券监督管理委员会发布《关于推动资本市场服务网络强国建设的指导意见》。
……
经核查,保荐机构认为,发行人符合国家科技创新战略,拥有二十余项核心技术,科技创新能力突出,科技成果转化能力突出,行业地位突出,市场认可度高,符合科创属性要求。
四、论述要点总结
根据《暂行规定》,其中明确公司符合科创板板块定位,需按照实质重于形式的原则,着重关注以下几个方面:

五、小结
科创板的定位问题是上市审核的核心,注册制并不意味着降低审核标准,严格监管依然是资本市场的主旋律。企业必须更加注重自身的科技创新能力和发展潜力,以及与科创板所重点支持的高新技术产业和战略性新兴产业的相关性。只有符合科创板定位的企业才有可能顺利通过审核和注册,获得上市资格。
作者简介
房立棠
高级合伙人
主要业务领域:境内外资本市场、上市公司投融资、并购重组等
邮箱:fanglitang@deheheng.com
张淼晶
高级联席合伙人
主要业务领域:境内外资本市场、上市公司投融资、并购重组等
邮箱:zhangmiaojing@deheheng.com
刘 伟
律师助理
主要业务领域:境内外资本市场、上市公司投融资、并购重组等
邮箱:liuwei@deheheng.com