一、前言
(一)注册制改革的发展历程
2018年11月5日,习近平总书记在首届中国国际进口博览会开幕式上宣布在上交所设立科创板并试点注册制,标志着注册制改革进入启动实施阶段。2019年1月,上交所正式设立科创板并试点注册制。2020年3月1日,随着新《证券法》正式施行,推进创业板改革并试点注册制。2020年4月27日,证监会就创业板改革试点注册制主要制度规则向社会公开征求意见,创业板注册制改革落地。2023年2月1日,中国证监会就全面实行股票发行注册制的主要制度规则向社会公开征求意见,我国全面实行股票发行注册制改革正式启动。
(二)全面注册制下应厘清创业板定位
从科创板、创业板试点注册制,到2021年11月北交所正式挂牌,与上交所、深交所并列成为我国三大证券交易所之一,再到如今注册制改革的全面推行,我国A股市场已逐步建立起由主板、科创板、创业板和北交所四大板块构成的多层次资本市场体系,各板块之间的差异化定位逐渐明确。厘清拟上市板块的定位对于拟IPO企业及中介机构而言尤为重要。
自2009年创业板首批28家企业上市敲钟至2023年12月1日的近14年期间,创业板上市公司的数量共1311家,占全部A股数量的24.66%,市值总规模达116401.48亿元,成功培育了多家市值超千亿元上市公司。近年来,随着我国多层次资本市场建设持续深入,创业板市场迎来快速发展,越来越被拟上市企业所青睐,成为受欢迎的板块之一。
二、创业板板块的定位分析
(一)相关法律规定
1、《深圳证券交易所创业板企业发行上市申报及推荐暂行规定(2022年修订)》(深证上[2022]1219号)(下称“《创业板申报规定》”)
第二条 创业板定位于深入贯彻创新驱动发展战略,适应发展更多依靠创新、创造、创意的大趋势,主要服务成长型创新创业企业,并支持传统产业与新技术、新产业、新业态、新模式深度融合。
第五条 属于上市公司行业分类相关规定中下列行业的企业,原则上不支持其申报在创业板发行上市,但与互联网、大数据、云计算、自动化、人工智能、新能源等新技术、新产业、新业态、新模式深度融合的创新创业企业除外:(一)农林牧渔业;(二)采矿业;(三)酒、饮料和精制茶制造业;(四)纺织业;(五)黑色金属冶炼和压延加工业;(六)电力、热力、燃气及水生产和供应业;(七)建筑业;(八)交通运输、仓储和邮政业;(九)住宿和餐饮业;(十)金融业;(十一)房地产业;(十二)居民服务、修理和其他服务业。
禁止产能过剩行业、《产业结构调整指导目录》中的淘汰类行业,以及从事学前教育、学科类培训、类金融业务的企业在创业板发行上市。(以下简称“负面清单”)
第十一条 本所可以根据国家经济发展战略、产业政策导向和创业板发展需要,对本规定第五条规定的行业进行调整。
2、《深圳证券交易所股票发行上市审核规则》(深证上[2023]94号)(下称“《上市审核规则》”)
第三条 创业板深入贯彻创新驱动发展战略,适应发展更多依靠创新、创造、创意的大趋势,主要服务成长型创新创业企业,支持传统产业与新技术、新产业、新业态、新模式深度融合。
第十九条 发行人申请首次公开发行股票并在创业板上市的,应当结合创业板定位,就是否符合相关行业范围,依靠创新、创造、创意开展生产经营,具有成长性等事项,进行审慎评估;保荐人应当就发行人是否符合创业板定位进行专业判断,并出具专项说明。
3、《首次公开发行股票注册管理办法》(中国证券监督管理委员会令第205号)(下称“《首发管理办法》”)
第三条 创业板深入贯彻创新驱动发展战略,适应发展更多依靠创新、创造、创意的大趋势,主要服务成长型创新创业企业,支持传统产业与新技术、新产业、新业态、新模式深度融合。
第三十九条 发行人应当以投资者需求为导向,基于板块定位,结合所属行业及发展趋势,充分披露业务模式、公司治理、发展战略、经营政策、会计政策、财务状况分析等相关信息。
首次公开发行股票并在创业板上市的,还应充分披露自身的创新、创造、创意特征,针对性披露科技创新、模式创新或者业态创新情况。
(二)创业板定位:“三创四新”的成长型创新创业企业
1、行业要求。企业应当符合相关行业范围及要求,原则上不允许属于负面清单所属行业的企业申报,但对与四新融合的创新创业企业不受负面清单限制。
2、“三创”要求。企业应属于成长型创新创业企业,更多依靠创新、创造、创意开展生产经营,或企业自身具有创新、创造、创意特征,如科技创新、模式创新、业态创新等。
3、“四新”要求。新旧产业融合,企业属于传统产业与新技术、新产业、新业态、新模式深度融合的情况。
4、成长性要求。企业应为成长型创新创业企业,具有较强的成长性。
另外,需要注意的是,不符合上述行业要求的企业并非绝对不能申报创业板上市。根据《创业板申报规定》第十一条规定,深交所可以根据国家经济发展战略、产业政策导向和创业板发展需要,对负面清单所规定的行业进行调整。但该条规定类似于“兜底条款”,在实践中具体应该如何应用尚待足够数量的实务案例验证及国家出台相关规定进行引导。
三、监管部门审核关注要点及案例分析
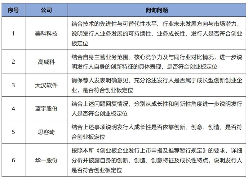
(一)监管部门常见审核问询问题

(二)重点案例分析
重点案例1:大汉软件(2023年4月14日上市委会议通过)

1、基本情况
大汉软件是一家电子政务软件行业专注于“互联网+政务服务” 建设的软件开发商和技术服务商,主要为我国各级政府及其组成部门提供“互联网+政务服务” 平台建设、数字政府门户平台建设及相关运维服务。
2、问询摘要
请保荐人发表明确意见,充分论述发行人是否属于成长型创新创业企业,是否符合创业板定位。
3、核查要点
①通过访谈发行人业务部门负责人、研发人员,获取相关专利、软件著作权、研发成果和荣誉等资料,了解发明专利的基本介绍、优势及先进性,了解各主营业务和相关核心技术的开发难度、技术门槛、创新性及与行业通用技术的差异情况,分析是否符合创业板定位;
②取得发行人审计报告,分析营业收入和净利润复合增长率、研发投入金额和研发投入复合增长率等指标情况,统计发行人研发人员规模,并查询同行业上市公司研发投入金额、研发人员规模和研发投入复合增长率等情况,分析是否符合创业板定位;
③结合发行人业务模式、在手订单、中标项目等分析未来市场空间,以及相关业务是否具备可持续性,分析是否符合创业板定位;
④将《国民经济行业分类》《上市公司行业分类指引》与发行人细分业务进行匹配分析,同步查询同行业可比公司情况分析发行人的行业分类是否准确;同时,通过国务院政策库等公开渠道搜寻发行人所在行业最新公布的行业政策,了解未来发展方向,并结合行业研究报告,以定性和定量的手段分析行业市场空间。
4、符合创业板定位的总结
①发行人拥有开展主营业务所需具备的核心技术,且相关技术关键性能指标先同行业可比公司具备技术开发难度及壁垒;基于五大类核心技术,发行人在规模化数据发布、移动多端适配、大用户量并发访问和应用安全防护等方面取得多项关键性突破,并具有客观依据;发行人在产品构建、技术实现等方面存在创新性,属于成长型创新创业企业;
②数字政府门户平台领域,由于技术进步、社会发展、政府改革,政府官方网站从信息发布到服务导向,从分散建设到集约化建设,需求不断迭代发展,未来具有较大市场空间;“互联网+政务服务” 平台领域,未来存在“跨省通办” 、智慧监管数字化、智能化集约化建设等八大发展方向,同样具备较大发展空间;发行人所在行业系国家重点支持的数字政府行业,行业需求前景广阔,在手订单充足,“互联网+政务服务” 平台、数字政府门户平台业务具有可持续性,未来业绩具备成长性,拥有较为广阔的市场空间。
重点案例2:美科科技(2023年1月19日上市委会议通过)

1、基本情况
美科科技是一家专业从事精密金属及塑胶结构件的研发、生产和销售的高新技术企业。公司精密金属结构件产品主要包括各类工业锁具和通讯服务器构配件,广泛运用于智能自助终端、通讯服务器、个人计算机、交通工具等领域;精密塑胶结构件产品主要包括 DIY 全塑储物柜和移动环卫设施,广泛运用于学校、医院、工矿企业、体育场馆、户外活动场所等。
2、问询摘要
结合技术的先进性与可替代性水平、行业未来发展方向与市场潜力,说明发行人业务发展的可持续性、业务成长性,发行人是否符合创业板定位。
3、核查要点
①通过访谈发行人管理层,了解并分析行业内中高端市场的划分方式、竞争格局及行业技术,以及公司核心技术和竞争优势;
②查阅了发行人主要竞争对手的核心技术、可比产品等公开信息资料,访谈了发行人下游行业知名客户,了解发行人产品实现进口替代的原因;
③通过访谈发行人管理层,了解发行人外购件占比较高的具体业务模式及其合理性,以及发行人生产的核心工序与核心竞争力,并统计了发行人专利产品是否存在易模仿的情况;
④通过访谈发行人管理层,了解发行人细分业务开展历史、客户合作情况、业绩增长具体因素、发行人技术先进性与可替代性水平以及所处行业未来发展方向与市场潜力,并分析发行人业务的可持续性和成长性。
4、符合创业板定位的总结
①发行人是一家以研发制造能力为主导、以多种产品形态为外在表现形式的创新型企业,面向智能自助终端、通讯服务器、个人计算机、交通工具、环卫和储物设施等多个国民经济下游领域。发行人长期重视自主研发能力建设, 目前拥有已获授权的发明专利 38 项(其中国外发明专利 17 项、国内发明专利 21 项)、实用新型专利 302 项;发行人最近三年累计研发费用为 5,958.90 万元,最近三年研发费用复合增长率为 23.67%。
②发行人业务市场空间广阔,各行业客户数量较多,定制化程度较高,成长为规模企业需要有精密结构件综合制造能力、模具设计开发能力、新产品研发能力、快速响应客户能力、高效的组织运营能力以及定制化产品的质量和成本控制能力等,上述能力一旦形成即构成一定的竞争壁垒。
③发行人自成立以来,凭借稳定的核心经营管理团队,持续的技术创新,以及下游大客户的不断积累,公司营业收入和净利润持续增长。发行人目前各下游行业客户数量众多,正处于核心客户不断积累、规模客户不断留存、新领域后备客户资源不断开拓的良性发展循环中,也体现了发行人不断提高自身竞争门槛、不断巩固竞争壁垒的过程。
(三)论述要点总结
结合上述案例及实务工作经验,拟申请创业板上市的IPO企业需充分论述其符合创业板定位的要求,论述要点梗概如下:
1、论述发行人符合创业板定位的行业要求。发行人可以根据自身主营业务收入及占比情况,参考国家统计局发布的《国民经济行业分类》(GB/T 4754—2017)等相关法规文件对自身所属行业进行归类,避开行业“负面清单”,判断自身是否属于支持在创业板上市的行业企业。
2、论述发行人符合创业板定位的创新技术要求。发行人可以通过现有专利技术、研发能力、研发费用支出等方面以直观数据的方式如实披露其自身掌握的核心技术情况,以论证发行人具备创新、创造、创意特征,符合创业板定位的创新技术要求。
3、论述发行人符合创新板定位的“四新”要求。如果发行人的业务模式相对传统,那么还需要就其与互联网、大数据、云计算、自动化、人工智能、新能源等新技术、新产业、新业态、新模式深度融合的情况进行论证分析,比如传统制造企业可能需要就其自动化、数字化水平进行说明分析。
4、论述发行人符合创业板定位的成长性要求。发行人可以通过主营业务收入复合增长率和净利润增长率、市场占有率及地位、下游客户及在手订单数量、与同行业可比公司的比较等方面来分析论证其是否符合创业板定位的成长性要求。
四、结语
创业板定位问题对于希冀于创业板上市的企业而言是一个基础性问题,更是一个不可回避的问题。虽然关于该问题一般可以通过反馈回复进行解释,但并非所有解释都可以顺利通过创业板,因创业板定位问题而闯关IPO失败的企业亦不在少数。警钟长鸣,拟于创业板申报的企业需充分关注该定位问题,结合自身整体情况及相应法律法规进行详细论证分析。同时,如企业对创业板定位把握不准的,亦可以在申报前与深圳证券交易所进行沟通,以进一步分析判断自身是否符合创业板定位。
作者简介
房立棠
高级合伙人
主要业务领域:境内外资本市场、上市公司投融资、并购重组等
邮箱:fanglitang@deheheng.com
张淼晶
高级联席合伙人
主要业务领域:境内外资本市场、上市公司投融资、并购重组等
邮箱:zhangmiaojing@deheheng.com