引言
随着电商经济的发展,刷单早已成为电商行业的普遍现象。对于平台入驻商家而言,没有流量就没有推送,没有推送就没有交易量,即使各平台都出台了相关的监管和处罚措施,在流量为王的驱动下商家通过刷单获取流量的现象仍难以杜绝。拟IPO企业如果存在刷单的问题,往往也会受到监管机构的关注。
一、刷单的含义
现行法律规定中并未对刷单进行明确定义,根据行业惯例理解,刷单是指通过创建虚假订单、评论、关注和点赞等虚假交易的方式提高网店的排名和销量以吸引顾客的行为。
二、刷单的相关规定
(一)法律法规
1、《中华人民共和国电子商务法》第十七条规定,电子商务经营者不得以虚构交易、编造用户评价等方式进行虚假或者引人误解的商业宣传,欺骗、误导消费者。
2、《中华人民共和国反不正当竞争法》第八条规定,经营者不得对其商品的性能、功能、质量、销售状况、用户评价、曾获荣誉等作虚假或者引人误解的商业宣传,欺骗、误导消费者。经营者不得通过组织虚假交易等方式,帮助其他经营者进行虚假或者引人误解的商业宣传。第二十条规定,经营者违反本法第八条规定对其商品作虚假或者引人误解的商业宣传,或者通过组织虚假交易等方式帮助其他经营者进行虚假或者引人误解的商业宣传的,由监督检查部门责令停止违法行为,处二十万元以上一百万元以下的罚款;情节严重的,处一百万元以上二百万元以下的罚款,可以吊销营业执照。
3、《侵害消费者权益行为处罚办法》第六条规定,经营者向消费者提供有关商品或者服务的信息应当真实、全面、准确,不得有下列虚假或者引人误解的宣传行为:(一)不以真实名称和标记提供商品或者服务;(二)以虚假或者引人误解的商品说明、商品标准、实物样品等方式销售商品或者服务;(三)作虚假或者引人误解的现场说明和演示;(四)采用虚构交易、虚标成交量、虚假评论或者雇佣他人等方式进行欺骗性销售诱导;(五)以虚假的“清仓价”、“甩卖价”、“最低价”、“优惠价”或者其他欺骗性价格表示销售商品或者服务;(六)以虚假的“有奖销售”、“还本销售”、“体验销售”等方式销售商品或者服务;(七)谎称正品销售“处理品”、“残次品”、“等外品”等商品;(八)夸大或隐瞒所提供的商品或者服务的数量、质量、性能等与消费者有重大利害关系的信息误导消费者;(九)以其他虚假或者引人误解的宣传方式误导消费者。
(二)平台相关规则
1、京东平台《京东开放平台商家违规积分管理细则》规定,虚假交易是指商家通过不正当方式获取虚假的商品销量、店铺评分、商品评论或成交金额等,造成妨害、干扰消费者购物权益的行为。如果商家存在虚假交易行为,京东有权对商家的违规行为进行纠正。
2、天猫平台《天猫市场管理规范》规定,虚假交易是指会员通过虚构或隐瞒交易事实、规避或恶意利用信用记录规则等不正当方式,获取虚假的商品销量、店铺评分、信用积分、商品评论或成交金额等不当利益的行为。处理措施包括账户权限管控、经营权限管控、违规商品或信息处置、扣分(一般违规)、扣分(严重违规)、公示警告等。
3、抖音电商《商家违规行为管理总则》规定,虚假交易是指商家通过虚构或隐瞒交易事实、规避或恶意利用信用记录规则、干扰或妨害信用记录秩序等不正当方式获取虚假的商品销量、店铺评分、信用积分、商品评论或成交金额等不当利益的行为。处理措施包括相关商品封禁,取消因虚假交易产生的评价和销量,存在套券、套利的,平台有权追缴,商家需归还套券套利款项。同时根据违规情节的程度,进行警告、扣分等处罚。
三、监管机构的审核要点
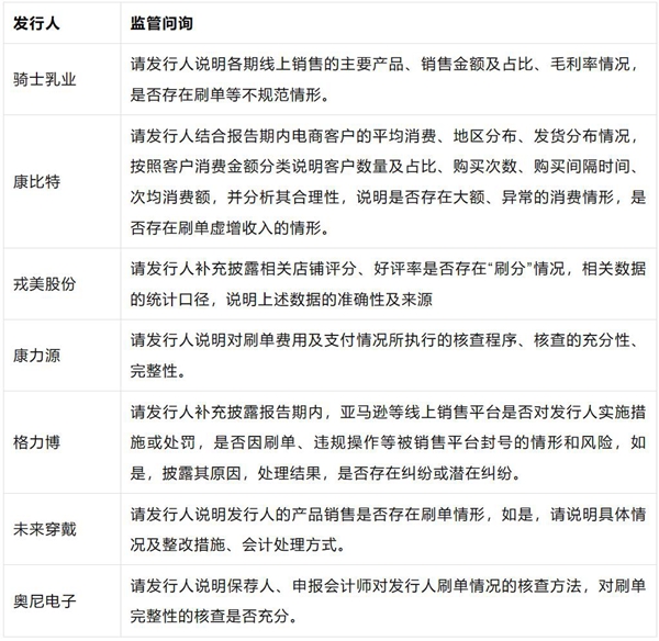
(一)监管问询中的常见问题

(二)参考案例简析
1、未来穿戴
发行人主要从事SKG品牌可穿戴健康产品和便携式健康产品的研发、设计、生产及销售,主营产品包括颈椎按摩仪、眼部按摩仪、腰部按摩仪、筋膜枪、健康手表等。发行人的销售模式以经销模式为主,其中,报告期内线上经销销售收入占总销售收入的比例均超过60%。
监管问询:请发行人说明发行人的产品销售是否存在刷单情形,如是,请说明具体情况及整改措施、会计处理方式。
反馈回复摘要:
① 发行人取得其主要线上经销商针对其线上销售合法合规情况的说明及主要经销商所在地的市场监督管理部门出具的合规证明,确认发行人线上销售过程中的合法合规情况。
② 中介机构通过消费者数量、订单集中度分布、订单地域分布、用户消费频率、用户单次消费金额分布等方面对发行人线上终端销售情况进行核查,确认发行人的线上销售订单不存在重大异常。
③ 中介机构通过月度销售金额分布、平均单价、产品价格分布和SKU集中度分析等维度对发行人线上交易平台入仓销售的销售数据进行核查,确认线上交易平台入仓销售模式下的销售订单不存在重大异常。
④ 发行人已要求全面停止不规范行为并积极整改;在会计处理上仅确认正常订单产生的收入,不规范行为产生的订单不确认收入。
2、奥尼电子
发行人为智能视听软硬件方案商与制造商,核心产品为电脑/电视外置摄像头、网络摄像机、行车记录仪、蓝牙耳机等智能视听终端。报告期内,发行人线上销售的境内电商业务存在刷单行为,金额分别为36.54万元、43.28万元、10.59万元,占营业收入的比例为0.12%、0.08%、0.01%。
监管问询:请发行人说明保荐人、申报会计师对发行人刷单情况的核查方法,对刷单完整性的核查是否充分。
反馈回复摘要:
①发行人聘请了会计师事务所进行IT审计,利用信息系统审计工作并配合相关人员资金流水核查等手段对发行人刷单情况执行了充分的核查程序。
②发行人线上销售的刷单行为主要是为增加第三方平台流量以提升店铺排名,该等刷单仅表现为电商平台订单量,发行人的原始报表未作收入确认,且刷单金额占营业收入的比例较低、不具有重大影响。除已披露的刷单情况外,发行人不存在其他刷单等伪造收入的情况。
(三)审核要点总结
结合上述案例,在IPO审核过程中,针对刷单问题监管机构主要关注以下问题:
1、发行人刷单的运作方式、刷单人员、资金来源及会计处理方式;
2、发行人刷单单数、刷单金额及占营业收入的比例;
3、刷单金额是否真实、准确,发行人是否通过刷单虚增营业收入和利润;
4、刷单费用、刷单佣金的支付情况及会计处理方式,是否影响公司的盈利能力;
5、发行人是否因刷单行为受到处罚及相应的整改措施。
四、刷单问题常用的核查方式
针对拟IPO企业是否存在刷单的问题,中介机构需要采取多种方式核查其线上交易的真实性,常用的核查方式如下:
1、访谈发行人电商业务负责人及经办人员,了解发行人线上店铺的运营模式及是否存在刷单的情形;
2、查询发行人线上店铺后台的违法违规记录,核实违规及处罚情况,以及是否执行完毕;
3、对天猫、京东等电商平台进行访谈或函证,核实发行人的线上交易的真实性以及是否受到平台的相关监管或处罚;
4、查阅公司IT审计报告及财务审计报告,并通过订单集中度核查、异常大额订单核查、物流发货情况核查、资金流水核查等方式核实发行人线上订单的真实性;
5、抽取一定比例的线上订单并访谈终端用户,核实线上订单的真实性。
五、整改建议
存在刷单行为的企业,应当立即停止刷单行为,并采取以下措施证明其刷单行为不属于重大违法违规,不会对其上市发行造成实质性障碍:
1、制定预防刷单管理制度,完善公司的内控制度及相应部门的监督职责;
2、刷单收入不能确认为销售收入,不得虚增公司业绩,相关会计处理需合法合规;
3、主要合作的电商平台(天猫、京东)出具书面文件或邮件回复,证明公司及店铺遵守平台管理规则,未发生严重侵害他人合法权益的行为,不存在严重违规情况;
4、发行人所在的市场监督管理部门出具书面文件,证明发行人在报告期内不存在重大违法违规行为;
5、实际控制人需对上述刷单行为导致的潜在处罚风险进行兜底承诺。
六、总结
刷单行为不仅能虚增收入,更是一种虚假广告宣传和不正当竞争行为,违反了《反不正当竞争法》《电子商务法》等法律法规。在IPO审核中,企业存在刷单行为会被监管机构质疑其业务的真实性和内控制度的有效性,拟IPO企业需立即停止刷单行为并按照要求进行规范整改。
或许您还想看
房立棠、张淼晶、丁伟:A股上市公司退市及重新上市规则——以上海证券交易所主板为例
作者简介
房立棠
高级合伙人
主要业务领域:境内外资本市场、上市公司投融资、并购重组等
邮箱:fanglitang@deheheng.com
张淼晶
高级联席合伙人
主要业务领域:境内外资本市场、上市公司投融资、并购重组等
邮箱:zhangmiaojing@deheheng.com
李子臣
律师助理
主要业务领域:境内外资本市场、上市公司投融资、并购重组等
邮箱:lizichen@deheheng.com